Новое поступление
Характеристики
*Текущая стоимость 14388.45 уже могла изменится. Что бы узнать актуальную цену и проверить наличие товара, нажмите "Добавить в корзину"
| Месяц | Минимальная цена | Макс. стоимость | Цена |
|---|---|---|---|
| Mar-18-2026 | 17122.18 руб. | 17978.79 руб. | 17550 руб. |
| Feb-18-2026 | 16978.82 руб. | 17827.30 руб. | 17402.5 руб. |
| Jan-18-2026 | 14244.64 руб. | 14956.32 руб. | 14600 руб. |
| Dec-18-2025 | 16690.14 руб. | 17525.12 руб. | 17107.5 руб. |
| Nov-18-2025 | 14532.4 руб. | 15259.70 руб. | 14895.5 руб. |
| Oct-18-2025 | 16402.13 руб. | 17222.55 руб. | 16812 руб. |
| Sep-18-2025 | 16258.52 руб. | 17071.63 руб. | 16664.5 руб. |
| Aug-18-2025 | 16115.61 руб. | 16921.26 руб. | 16518 руб. |
| Jul-18-2025 | 15971.50 руб. | 16770.67 руб. | 16370.5 руб. |
Описание товара





Если у вас нет успешного опыта работы с трубным усилителем DIY, пожалуйста, купите готовую продукцию вместо комплекта.
По умолчанию оснащены деревянными ручками. Если вам нужна пластиковая ручка с черным алюминиевым покрытием, пожалуйста, оставьте сообщение. По умолчанию используется табличка с именем. Если вам не нужна табличка с именем, пожалуйста, оставьте сообщение в нашем магазине, следуя техническому маршруту, не будет делать преувеличенные рекламные объявления, не будет делать изысканные рекламные фотографии, продукт оплачивается с помощью внутренних фотографий, И продукт оплачивается с помощью полных и правильных схем продукта, реальных материалов, И гарантированно не наполнен цементом! Я считаю, что энтузиасты знают важность крупного рогатого скота! Друзья, которые считают, что цена дорогая, могут купить другие модели 6P3P или EL34 в этом магазине, но качество звука определенно является определенным разрывом с Tissot 26E6WG!
[Входное напряжение всех готовых машин в нашем магазине может быть изменено на 110 В/115 В/117 в и другие значения, что удобно для клиентов в Тайване или за рубежом. Напряжение-машина для замены покрышек должна быть отправлена в течение 3-4 дней после фотографирования, и требуется дополнительно $4 для изменения напряжения. Потому что стоимость одного индивидуального трансформатора выше, чем у партии. 】
[Звуком Описание]
6m 8 + 26E6WG усилитель трубки, тонкий высокий шаг, мощная низкая частота, четкое и естественное качество звука, широкий динамический диапазон, богатые гармоники! Качество звука лучше, чем 6P3P/6L6/EL34.
【Features】
1 Используйте все нити переменного тока, чтобы включить светильник, звук живой и подвижный, близко к динамику с чувствительностью 90 дБ, вы не можете слышать небольшой шум, И он чувствует себя так тихо, как будто не включен. (При использовании 5H дроссель)
2 с высоким коэффициентом усиления 6*8 (6j 8P/717A можно непосредственно заменить) для привода 26E6WG, выходная мощность может достигать более 5 Вт × 2. Подходит для динамиков с сопротивлением выше (4- 8) и чувствительностью 88дб.
3 Номинальная выходная мощность: 5WX2 (потому что трубка имеет преимущество сильной перегрузки, фактическая неискаженная выходная мощность эквивалентна 25 Вт + 25 Вт транзисторный усилитель мощности! Так как все трубки работают в усилении класса А, искажение маленькое и тон сладкий. Нежный и чрезвычайно прочный!)
4 с использованием металлических пленочных резисторов с точностью до 1% и импортных электролитических конденсаторов, конденсаторы фильтра питания используют основные конденсаторы PHI LIPS и японские фирменные конденсаторы.
5 C (конденсатор) L (дроссельная катушка) R (сопротивление) C многоступенчатая фильтрация, высокое соотношение сигнал/шум.
7 Соединительный конденсатор принимает пленочный медный контактный конденсатор TE MKP, специально настроенный нашей компанией, звук очень мягкий, а высокая частота тонкая и прозрачная!
8 электронная трубка использует Sugon 5Z4P выпрямитель tube× 1, Nanjing 6*8 передний сценический толчок tube× 2, американский Tissot 26E6WG усилитель мощности tube× 2.
9 конструкция печатной платы строго соответствует принципу заземления в одной точке. Толщина Меди 1 унция и толщина медной фольги рассчитываются в соответствии с размером тока. Это не гарантия шума пола. Наша машина преследует высокую эффективность затрат, плата PCB экономит много дорогих ручных строительных лесов, и скорость ошибок очень низкая, обеспечивая низкую частоту отказов. Характеристики печатной платы: 250 мм * 100 мм, 1,6 мм толщина стекловолокна
【Performance Specifications】
1. Название продукта: 6m 8 + 26E6WG вакуумная трубка, усилитель мощности
2. Цвет продукта: красный орех журнал Чехол, верхняя пластина 1,5 мм из тостолистой стали, и нижняя пластина 1 мм железная сетка пластины.
3. Вес продукта: 8,2 кг
4. Размер изделия: ширина: 300 мм Высота: 190 мм Глубина: 280 мм (включая высоту трубки и глубину заднего терминала)
【Parameters table】
Номинальная выходная мощность: 5WX2 (потому что трубка имеет преимущества сильной перегрузки, фактическая неискаженная выходная мощность эквивалентна 25 Вт + 25 Вт транзисторный усилитель мощности! Так как трубки на всех уровнях работают в усилении класса А, искажение небольшое, а тон сладкий и мягкий, высокая выносливость!)
Вход: один вход RCA
Выход: задний динамик Интерфейс Выход сопротивление 0-4Ω-8Ω2 групп
Частотная характеристика: 20-30 кГц ± 1 дБ
Шум выходного сигнала:> 98дБ "A"- wtd
Выходное общее гармоническое искажение: <0.5%
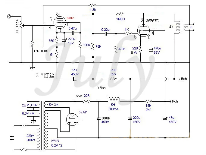
Эталонный чертеж структуры цепи (параметры компонентов должны превалировать в своем роде, чертеж только для справки):
С органической стопой, будьте уверены!
Смотрите так же другие товары: